2015年人大MBA复试及正常批面试申请指南
2015-01-22 10:42 | 太奇MBA网
管理类硕士官方备考群,考生互动,择校评估,真题讨论 点击加入备考群>>
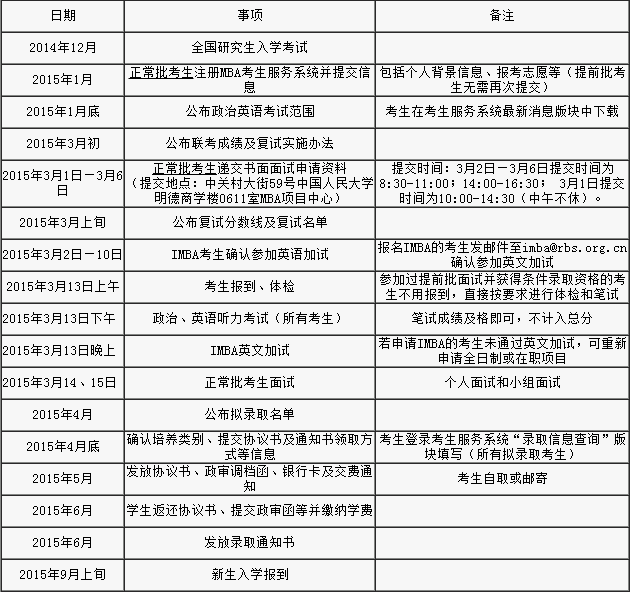
一、2015年人大MBA复试及录取流程

MBA中心工作时间:8:30-11:30;14:30-17:00
二、人大MBA考生服务系统注册
● 系统注册前的电脑准备
1、浏览器:请尽量使用火狐浏览器,IE浏览器请使用7.0以下版本。
2、下载、安装并使用Adobe Acrobat Professional软件(版本在7.0以上),从而可直接保存面试申请书等PDF文件中所填写的信息。如无法下载该软件,请查看MBA考生服务系统中最新消息版块的《关于填写并保存PDF表单的操作步骤》。
3、MBA考生服务系统网址为:http://mbaenroll.rbs.org.cn/Account/LogOn。
● 注册MBA考生服务系统
1、请如实填写注册信息,用户名为您的常用邮箱地址。注册后请牢记用户名和登录密码。
2、如需修改密码,请登录后点击右上角的注册信息修改,请牢记修改后的密码。
三、正常批面试考生在线填写申请信息
1、点击系统左侧边栏——背景信息提交
(1) 个人信息(必填项):请认真如实填写个人基本信息
◆ 报考学历:请考生填写以何种学历报考人大MBA。
(2)教育背景(必填项)
◆ 教育经历:请从最高学历填起
◆ 学位证书:如没有获得学位证书,请在学位类别下拉菜单中选择“无学位”
◆ 职业资格(非必填项):请填写所获资格的全称,如没有资格类别和证书编号如没有,请填写“无”
(3)工作背景(必填项)
◆ 单位全称:如您在子公司或分公司,请填写子公司或分公司信息
(4)请在填写完所有背景信息后选择背景信息中的“信息总表”,点击页面最下方“生成个人信息表”按钮,获得八位数的系统编号,背景信息方可算作提交成功。如图:
(如考生在2014年生成过背景信息表并获得了“2014”开头的系统编号,请以新邮箱重新注册考生服务系统,重填背景信息以获得“2015”开头的系统编号。)
(5)个人背景信息表只能生成一次,在生成之后,如在提交纸质材料之前对背景信息表又进行了修改,只需在相应的修改页面点击保存按钮,修改后的内容会自动保存在生成的个人背景信息表中,同时也会自动提交至系统服务器,无需再次点击生成。
(6)请在各项信息确认无误后,下载背景信息表,签字确认。
3、点击系统左侧边栏——面试资格申请
(1)首次生成个人背景信息表之后,须退出系统后重新登录,方能进入面试资格申请版块
(2)报考志愿:请查看申请流程,慎重考虑后填写报考志愿。
(3)材料模板:请下载材料模板,填写完整后保存,其中推荐信需要提交两封。
(4)公司组织结构图:请参考模板中的组织结构图画出自己公司的组织结构,并标明本人所在位置。
(5)材料模板中的各项填写完整后,无需上传电子版至服务器,请保存打印后,与规定时间提交纸质版至MBA项目办公室。
四、正常批考生现场提交书面申请材料并查验原件
完成网上申请后,请考生携带相应申请材料原件及复印件在规定时间内,递交书面申请材料、完成证件查验、信息核对及签字确认工作。
1、提交书面申请材料
现场必须提交的材料有:
①个人背景信息表:网上填写个人信息,打印并由考生本人签字确认,另外,请在背景信息表首页上方空白处手写报考志愿(全日制班、在职班或国际班);
② 学历、学位证书及身份证件复印件;
③ 公司组织结构图及单位简介,组织结构图需标注本人位置(一页A4纸以内);
④ 面试申请书(照片打印、粘贴均可);
选择性提交的材料:
⑤ 若本人创业,提供公司营业执照、验资报告或股份协议复印件;
⑥ 若有海外经历,提供护照、其它证明材料(学习证明或单位证明)复印件;
⑦ 所有奖励、职业资格证书及职称等,均需提供证书复印件。
以上材料,在递交时需按照①—⑦的材料清单顺序,从上到下排列,无需装订。所有材料的复印件均需现场查验原件。
2、正常批面试分数线将在复试前通过MBA考生服务系统公布。
五、正常批面试
1、参加正常批面试的考生面试现场报到时需携带:
● 有效期内的身份证件
● 本人学历学位证书原件
● 大学期间成绩单原件或者复印件(若为复印件,需加盖档案所在地人事章或毕业院校教务章。)
●工作简历证明(工作简历证明中仅注明工作的起始和截止时间即可)
证明文件上需加盖工作单位人事部门章,若无人事章或无人事部门,则打印备注“本人所在单位无人事部门(章)”并加盖单位公章。(若考生目前所在单位的工作时间少于报考条件规定的工作年限要求,则须到之前单位开具相关工作简历证明,直至所出具证明的总工龄年限符合报考条件规定的最低工作年限。)
● 最高学历为专科的考生需提交一篇一万字以上相当于学士学位论文水平的论文(经济学、管理学类)或三篇在报刊、杂志上发表的文章(经济学、管理学类)。
2、面试内容为小组面试和个人面试。小组面试为无领导案例讨论,个人面试内容包括英语口语和综合素质。
六、政治考试、英语听力测试(2015年3月)
1、进入正常批面试的考生以及在提前批面试中获得资格且进入复试名单的考生均需参加政治英语测试。政治及英语听力笔试由中国人民大学组织进行,考试形式为闭卷考试。政治及英语听力成绩合格即可,不计入总分。
七、预录取及入学
1、一般MBA联考成绩于2月底公布,国家线于3月底至4月初公布。MBA联考成绩达到国家A线且通过政治考试和英语听力测试的条件录取资格考生届时可获得预录取资格。
2、通过面试获得条件录取递补资格的考生可以在条件录取资格考生放弃或者没有达到国家线的情况下依序获得预录取资格。
3、预录取考生在档案审查和申请材料真实性审查通过后获得正式录取资格。
4、预录取考生与人民大学签署培养协议后,将于2015年6月份收到录取通知书。
5、2015级新生将于2015年9月初入学报到。
八、我们提示您
◆ 若您的面试申请材料不全,我们将不予受理。
◆ 我们将对您的个人信息严格保密。
◆ 您提交的所有申请材料将不退还,请理解,重要的材料也请您自行备份。
● 面试申请材料请在规定时间提交至中国人民大学MBA项目办公室
北京市海淀区中关村大街59号中国人民大学明德商学楼0611室
● 咨询电话:010-62138466
如有问题,请及时与我们的工作人员取得联系,感谢您对人大MBA项目的关注和支持,预祝您申请顺利!


