当前位置: 主页 > 院校信息 >

对外经济贸易大学2017年MBA招生信息

2017-08-04 13:08 | 太奇MBA网

管理类硕士官方备考群,考生互动,择校评估,真题讨论 点击加入备考群>>

  近年来,我国高校人才录取模式开始破冰,MBA教育的提前批次招生改革也陆续嵌入各院校日程,其出发点即是突破传统教育实践中将联考分数作为先决要素的束缚,强调能力考核在人才选拔“入口”的主导地位,着力与企业管理应用人才接轨。

  鉴于人才素质对人才培养的重要性,自2012年对外经济贸易大学MBA项目携手人力资源专家共同开发了符合对外经济贸易大学培养方案的MBA工商管理胜任力素质模型,确立了人才素质“刚性化”评估的指标体系构建及“显性化”的素质测量技术。在即将到来的2017年MBA招生中,对外经济贸易大学将通过应用胜任力素质模型开展提前批次的招生工作,通过院校发布政策、考生自主申请、考官审核简历并进行面试评定等环节,对素质优异的考生给予附条件的提前录取资格。具体来说,2017年招生工作将按子项目分别招生,招生形式分为提前批次招生和正常批次招生两部分。

  “MBA提前批次招生”将安排于2016年5月中至11月底结束。对于准备报考各个项目的考生,对外经济贸易大学将从全部招生名额中安排较多比例的名额提供给提前批次招生批次的考生,以使优秀的考生能选择更优先的渠道获得录取的机会。

  “MBA正常批次招生”将继续按往年标准的招生流程进行。

  对外经济贸易大学欢迎来自各行各业的有理想、有追求的广大考生加入对外经济贸易大学MBA项目,期待您的更多关注与参与!

  2017年对外经济贸易大学MBA项目招生政策:

  1. 招生类别分为两个子项目:国际MBA项目(本土全英文)、在职MBA项目。两个项目设置独立的招生标准,分别招生,在简历评审、面试选拔等环节各自排序。申请任意子项目并获得附条件录取资格后,原则上不做任何项目调整。

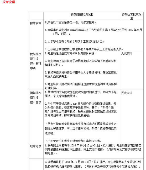
  2. 招生形式分为提前批次招生和正常批次招生两种类型,提前批次招生适用于:①申请国际MBA项目的考生,名额约占国际MBA招生人数的70%;②申请在职MBA项目的考生,名额约占在职MBA招生人数的60%。

  3. 考生可根据时间排期表选择参与招生的项目类别和批次。在提前批次招生工作阶段,申请国际MBA项目的考生将有多次参与提前批次招生的机会,即在申请国际MBA项目失利后可重新申请之后批次的在职项目,也可参加正常批次招考;申请在职MBA项目的考生只拥有一次参与提前批次招生的机会,失利后可继续参加正常批次招考;未参与提前批次招生的考生可直接参加正常批次招考。

  4. “MBA提前批次招生”将安排于2016年5月至11月进行,参加提前批次招生的考生需在联考报名前的指定期间内在线提交申请材料,经过材料评审,择优给予面试资格;经过面试给予综合素质优秀的考生“附条件录取”资格;原则上,该类考生参加全国联考成绩达到国家A线即可录取。

  5. 在线申请日期对应了面试批次及相关安排,书面材料的审核将统一在面试环节进行。

  6. 设置普惠的新生入学奖学金,鼓励提前批次招生环节综合素质优秀的考生以及联考笔试环节取得好成绩的考生。

  报考时间表

批次

在线申请

截止

面试名单

公布

面试时间

面试结果

公布

面试

地点

第一批

5.16-6.10

面试前
2个工作日

6月19日

面试后
5个工作日

北京

第二批

6.11-7.7

7月17日

第三批

7.8-8.19

8月28日

第四批

8.20-9.16

9月25日

第五批

9.17-10.7

10月16日

第六批

10.8-11.11

11月20日

  注: 招生信息如有变化,以对外经济贸易大学研究生院及MBA中心网站后续公布的信息和实时更新的通知为准。



  

返回顶部